Projeto de Integração e Modelagem

Raul Felipe de Melo

Sobre o cliente

Comerciante autônoma há 28 anos

Microempreendedora Individual (MEI)

Negócio bem-sucedido

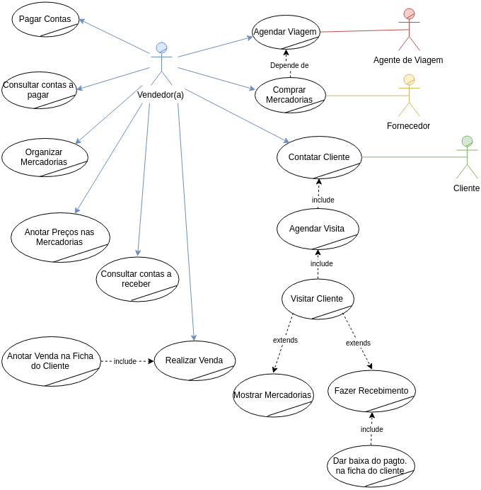
Caso de Uso - Negócio

...Nem tudo são flores...

Diagrama de Ishikawa

Objetivo Geral

Automatização

Objetivos Especificos

  • Manter um Cadastro digital de todos clientes
  • Controlar a compra e venda de mercadoria
  • Controlar o fluxo de caixa (Pagar/Receber)
  • Fornecimento de relatórios
  • Transparência para os clientes

Fronteira Sistêmica

Proposta e Restrições

Sistema Web - Progressive Web Apps (PWA)

Proposta e Restrições

Front-End

React - Powered by Facebook

  • Componentização
  • Performático (Shadow DOM)
  • Versátil e flexível (biblioteca)
  • React Native*

Hospedagem Locaweb

Proposta e Restrições

Back-End

Firebase powered by Google

  • Banco de Dados NoSQL
    • Baixo Custo de armazenamento
    • Objetos JSON
    • Alta escalabilidade e flexibilidade
  • Autenticação
  • API Rest (HTTP) ou SDK

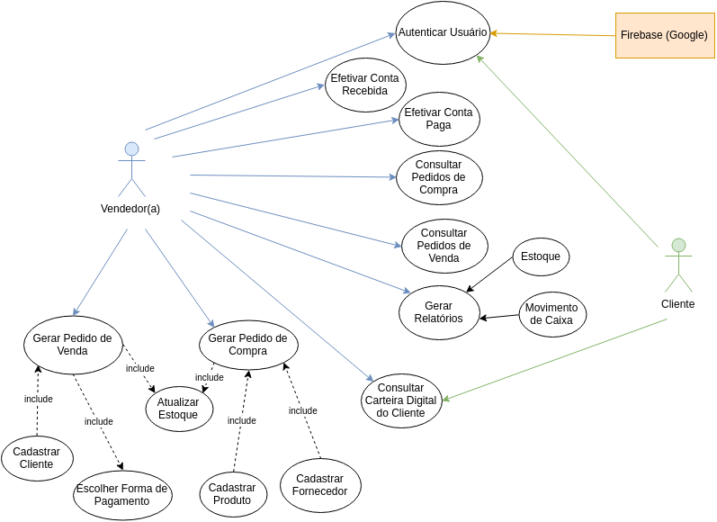
Use case de Sistema

Diagrama de Sequência

Login

Diagrama de Sequência

Consultar Carteira

Storyboard

...É isso.

Obrigado!